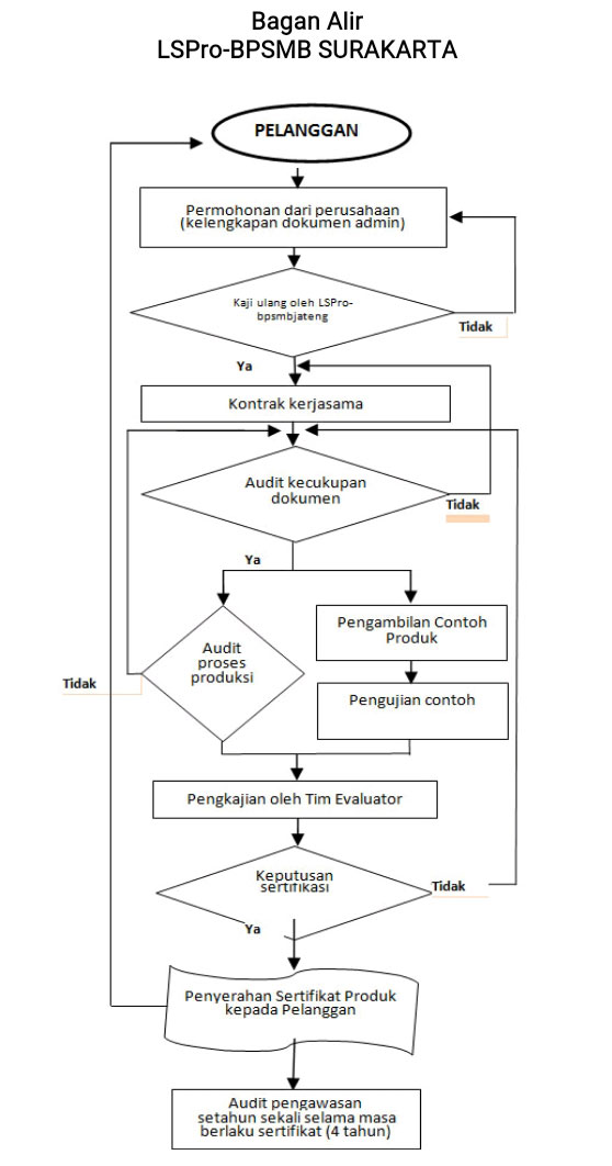
Permohonan Sertifikasi
- Details
- Published: 28 November 2019
- Hits: 3071
PERMOHONAN SERTIFIKASI
Klien menyerahkan dokumen sertifikasi :
1. Surat Permohonan SPPT SNI
2. Daftar isian permohonan SPPT SNI
3. Akte Perusahaan
4. NIB
5. NPWP
6. sertifikat merk/surat pendaftaran merk dari dirjen HAKI
7. Surat pelimpahan merk atau kerjasama antara pemilik merk dengan pengguna merk
8. Surat penunjukan importir
9. Alur proses produksi
10. Ilustrasi dan cara pembubuhan tanda SNI
11. Struktur Organisasi Perusahaan
12. Daftar peralatan inspeksi/pengujian
13. Dokumen mutu
Daftar dokumentasi sistem manajemen mutu (daftar seluruh prosedur, instruksi kerja dan formulir untuk sistem manajemen mutu perusahaan )
14. Pernyataan kesesuaian SNI 9001 : 205 dan OPPOB level II
15. Persyaratan khusus :
a. SIPA atau yang setara lainnya atau surat keterangan kerjasama perusahaan pemohon SPPT SNI dengan
perusahaan pemegang SIPA untuk air baku:
b. Sertifikat hasil uji air baku sesuai persyaratan Permenkes no.416/MENKES/PER/IX/1996 /
Permenkes no.492/MENKES/PER/IV/2010
c. Hasil uji Radioaktif ( untuk air baku dari air tanah ) / Analisa Radiologi

Bagi komoditi lingkup SNI Wajib, perusahaan wajib memiliki akun SIINas dan mengajukan permohonan sertifikasi melalui laman SIINas Kemenperin. Tatacara pendaftaran sertifikasi melalui SIINas dapat diakses pada tautan :
https://siinas.kemenperin.go.id
Tata Cara Sertifikasi SNI Wajib Melalui SIINAS, klik link di bawah ini :
Tata Cara Sertifikasi SNI Wajib Melalui SIINAS



